Dies ist eine alte Version des Dokuments!
Inhaltsverzeichnis
Transistortechnik
Der Transistor wird in drei Grundschaltungen eingesetzt, die alle drei ihre Vor- und Nachteile haben.
Die verschiedenen Grundschaltungen können auch miteinander kombiniert werden.
Wird vor einer Basisstufe mit ihrem hohen Ausgangs- und geringem Eingangswiderstand eine Kollektorstufe geschaltet, dann hat dieser zweistufige Verstärker sowohl einen hohen Eingangs- als auch einen hohen Ausgangswiderstand. Schaltet man die Kollektorstufe der Basisstufe nach, dann erhält man einen sogenannten Kaskodeverstärker, bei dem Ein- und Ausgangswiderstand niedrig liegen. Diese Schaltungsart wird vorzugsweise bei Hochfrequenzverstärkern angewandt.
-
- BC 546 / BC 547 / BC 548 → TUN (Transistor-Universal-NPN)
- BC 556 / BC 557 / BC 558 → TUP (Transistor-Universal-PNP)
| Komplementär-Typen | UCE | IC | Ptot | B (hFE, h21e) | IB (sat) | fG | Bemerkung | |
|---|---|---|---|---|---|---|---|---|
| NPN | PNP | in Volt | in Ampere | in Watt | -fach | in mA | in MHz | |
| AF 139 | 15 | 0,01 | 0,06 | >10 | 0,03 | 550 | sehr empfindlich Germanium-HF-Typ | |
| BC 546 | (BC 556) | 65 | 0,1 | 0,5 | 200-450 | 0,5 | 300 | sehr beliebter NF-Bastlertyp → TUN (Transistor-Universal-NPN) |
| (BC 546) | BC 556 | 65 | 0,1 | 0,5 | 120-500 | 0,5 | 280 | sehr beliebter NF-Bastlertyp → TUP (Transistor-Universal-PNP) |
| BC 547 | (BC 557) | 45 | 0,1 | 0,5 | 420-800 | 0,5 | 300 | sehr beliebter NF-Bastlertyp → TUN (Transistor-Universal-NPN) |
| (BC 547) | BC 557 | 45 | 0,1 | 0,5 | 120-800 | 0,5 | 320 | sehr beliebter NF-Bastlertyp → TUP (Transistor-Universal-PNP) |
| BC 548 | (BC 558) | 30 | 0,1 | 0,5 | 420-800 | 0,5 | 300 | sehr beliebter NF-Bastlertyp → TUN (Transistor-Universal-NPN) |
| (BC 548) | BC 558 | 30 | 0,1 | 0,5 | 120-800 | 0,5 | 380 | sehr beliebter NF-Bastlertyp → TUP (Transistor-Universal-PNP) |
| BD 135 | (BD 136) | 45 | 1,5 | 10 | >25 | 50 | 50 | beliebter NF-Gegentakt-Endstufen-Typ |
| (BD 135) | BD 136 | 45 | 1,5 | 10 | >25 | 50 | 75 | beliebter NF-Gegentakt-Endstufen-Typ |
| BD 137 | (BD 138) | 60 | 1,5 | 10 | >25 | 50 | 50 | beliebter NF-Gegentakt-Endstufen-Typ |
| (BD 137) | BD 138 | 60 | 1,5 | 10 | >25 | 50 | 75 | beliebter NF-Gegentakt-Endstufen-Typ |
| BD 139 | (BD 140) | 80 | 1,5 | 10 | >25 | 50 | 50 | beliebter NF-Gegentakt-Endstufen-Typ |
| (BD 139) | BD 140 | 80 | 1,5 | 10 | >25 | 50 | 75 | beliebter NF-Gegentakt-Endstufen-Typ |
| BD 232 | 300 | 1 | 11 | 25-150 | 15 | 20 | NF-Leistungstransistor für 300V (Horizontalablenkstufen) | |
| BD 243 | (BD 244) | 45-100 | 10 | 65 | 15 | 1000 | >3 | beliebter NF-Gegentakt-Endstufen-Typ |
| (BD 243) | BD 244 | 45-100 | 10 | 65 | 15 | 1000 | >3 | beliebter NF-Gegentakt-Endstufen-Typ |
| BD 277 | 45 | 3 | 70 | 30-150 | 50 | 10 | ||
| BD 279 | (BD 279) | 40 | 3 | 10 | >10000 | 75 | NF-Leistungstransistor mit sehr hoher Verstärkung (Darlington-Typ) | |
| (BD 279) | BD 280 | 40 | 3 | 10 | >10000 | 100 | NF-Leistungstransistor mit sehr hoher Verstärkung (Darlington-Typ) | |
| BF 420 | (BF 421) | 300 | 0,5 | 0,625 | >50 | 02 | >60 | beliebter HF-Typ für Videoendstufen |
| (BF 420) | BF 421 | 300 | 0,5 | 0,625 | >50 | 02 | >60 | beliebter HF-Typ für Videoendstufen |
| BF 422 | (BF 423) | 250 | 0,5 | 0,625 | >50 | 02 | >60 | beliebter HF-Typ für Videoendstufen |
| (BF 422) | BF 423 | 250 | 0,5 | 0,625 | >50 | 02 | >60 | beliebter HF-Typ für Videoendstufen |
| BF 494 | 20 | 0,035 | 0,3 | 220 | ~0,005 | 120 | rauscharmer HF-Typ für Vor-, Misch- und Oszillatorstufen sowie Tuner in Emitterschaltung | |
| BF 495 | 20 | 0,035 | 0,3 | 125 | ~0,008 | 120 | rauscharmer HF-Typ für Vor-, Misch- und Oszillatorstufen sowie Tuner in Emitterschaltung | |
| BFR 93 | (BFT 93) | 12 | 0,035 | 0,3 | 90 | ~0,3 | 5000 | beliebter HF-Typ für Breitbandverstärker und Antennenverstärker |
| (BFR 93) | BFT 93 | 12 | 0,035 | 0,3 | 50 | ~0,6 | 5000 | beliebter HF-Typ für Breitbandverstärker |
| BFR 96 | 15 | 0,15 | 0,5 | 30-200 | ~1 | 5000 | beliebter HF-Typ für Breitbandverstärker und Antennenverstärker | |
| Kollektor-Emitter-Spannung | UCE | ||||
|---|---|---|---|---|---|
| Basis-Emitter-Schwellwertspannung | Basis-Emitter-Sättigungs-Spannung | UBE (sat) | bei Si-Transistore ~ 0,65-0,74 (0,7) Volt / bei Ge-Transistore ~ 0,3-0,65 (0,6) Volt | ||
| Kollektor-Strom | IC | ||||
| Basis-Strom | IB | ||||
| Basis-Strom bei Sättigung | IB (sat) | ||||
| Kleinsignaleingangswiderstand | differentieller Eingangswiderstand | differentieller Widerstand der Basis-Emitter-Strecke | h11e | rBE | UBE (sat) / IB (sat) |
| Verlustleistung | Pv | Ptot | |||
| Stromverstärkungsfaktor | h21e | hFE | B | ||
| obere Grenzfrequenz | fG |
Transistorschaltungen
Mit dieser Excel-Tabelle kann man einen einstufigen Transistorverstärker berechnen.
Basisschaltung
- Anwendung als HF-Verstärker und rückwirkungsarmer ZF-Oszillator im Überlagerungsempfänger (Superhet / Superheterodyne)
- keine Phasendrehung
- kleinsten Eingangswiderstand
- größten Ausgangswiderstand
- größte obere Grenzfrequenz
- mittlere Leistungsverstärkung (etwa 1000)
- neigt bei hohen Frequenzen zur Selbsterregung
Kollektorschaltung
- stellt die perfekte Stromgegengekopplung dar
- Anwendung als Anpassungsstufen bzw. Impedanzwandler
- keine Phasendrehung
- größten Eingangswiderstand
- kleinsten Ausgangswiderstand
- geringste Leistungsverstärkung
- größere Neigung zur Selbsterregung als die Emitterschaltung
Emitterschaltung
- NPN-Transistor in Emitter-Schaltung (Verstärker)
- Anwendung als Schalter, NF-, HF- und Leistungsverstärker
- Phasendrehung um 180°
- kleinster Unterschied zwischen Eingangs- und Ausgangswiderstand
- größte Leistungsverstärkung (etwa 10000)
- geringste Neigung zur Selbsterregung
- größte Temperaturabhängigkeit
Stromgegenkopplung
Diese Art der Kompensation der Temperaturabweichungen ist sehr einfach aber dennoch sehr effektiv.
Spannungsgegenkopplung
Diese Art der Kompensation der Temperaturabweichungen des Transistor's ist etwas aufwendiger, bietet aber eine deutlichere Verbesserung der Verstärkereigenschaften. Sie hat aber den Nachteil, dass die Ausgangsspannung des Verstärkers gegenüber der Betriebsspannung recht klein ist (ca. 25-35%).
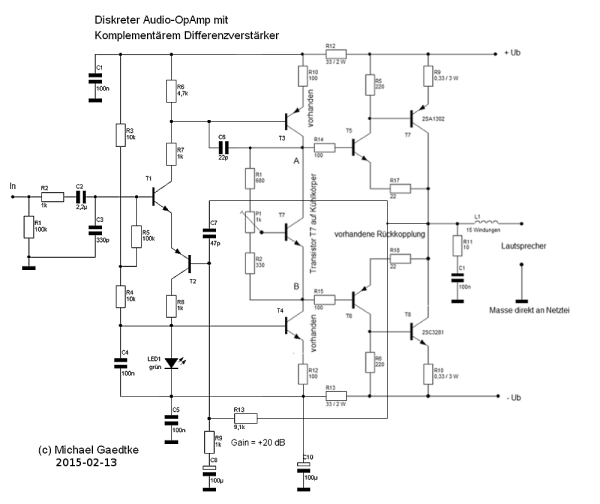
Verbund-Schaltungen
- Zweistufiger Verstärker mit galvanischer Kopplung
- Zweistufiger Verstärker mit galvanischer Kopplung npn/pnp
- Zweistufiger Verstärker mit Über-Alles-Gegenkopplung
- Zweistufiger Verstärker mit hoher Eingangsimpedanz
- Zweistufiger Verstärker mit geringer Ausgangsimpedanz
- Kaskodeschaltung
- Operationsverstärker

