zum Inhalt springen
Wissen
Benutzer-Werkzeuge
Anmelden
Webseiten-Werkzeuge
Suche
Werkzeuge
Zeige Quelltext
Ältere Versionen
Links hierher
Letzte Änderungen
Medien-Manager
Übersicht
Anmelden
>
Letzte Änderungen
Medien-Manager
Übersicht
Sie befinden sich hier:
Start
»
tiefentladeschutzschaltungen
Zuletzt angesehen:
•
die_schlacht_im_teutoburger_wald
•
lxc-container_oeffnet_automatisch_den_vnc-port
•
was_ist_der_treibstoff_von_einem_perpeduum_mobile
•
galera-beispiel_fuer_clustereinstellungen.cnf
•
kopieren_auf_verschiedene_weisen
•
lyrik_-_i_ve_had_the_time_of_my_life
•
abkoemmlinge_von_mysql_-_meine_favoriten
•
eine_betriebssysteminstallation_von_einem_iso-image_durchfuehren
•
einfaches_vollkorn-dinkel-hefebrot
•
tiefentladeschutzschaltungen
tiefentladeschutzschaltungen
Inhaltsverzeichnis
Tiefentladeschutzschaltungen
mit Timer-IC NE555
mit OPV TS912
Tiefentladeschutzschaltungen
mit Timer-IC NE555
http://www.elektronik-kompendium.de/forum/forum_entry.php?id=126076
http://bastelmolch.ba.funpic.de/NE555.htm
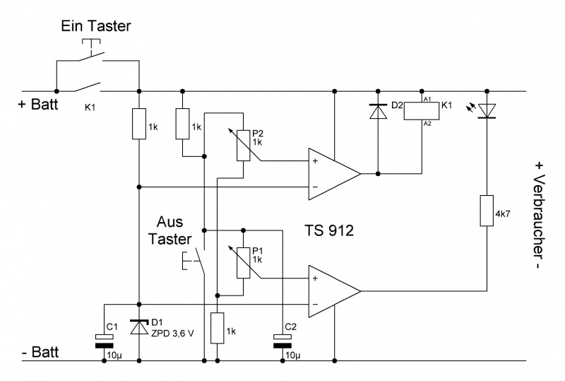
mit OPV TS912
http://www.elektrikforen.de/elektronik-allgemein/12890-spannungs-berwachung.html#post88926
/home/http/wiki/data/pages/tiefentladeschutzschaltungen.txt
· Zuletzt geändert:
2016-04-12 22:49:58
von
127.0.0.1
Seiten-Werkzeuge
Zeige Quelltext
Ältere Versionen
Links hierher
Nach oben