impulsbreitengesteuerter_spannungswandler_mit_ne555
Inhaltsverzeichnis
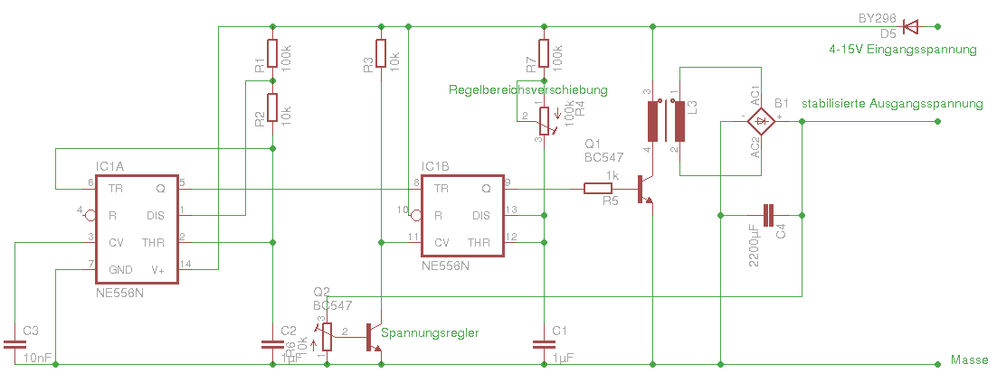
impulsbreitengesteuerter Spannungswandler mit NE555
Schaltplan
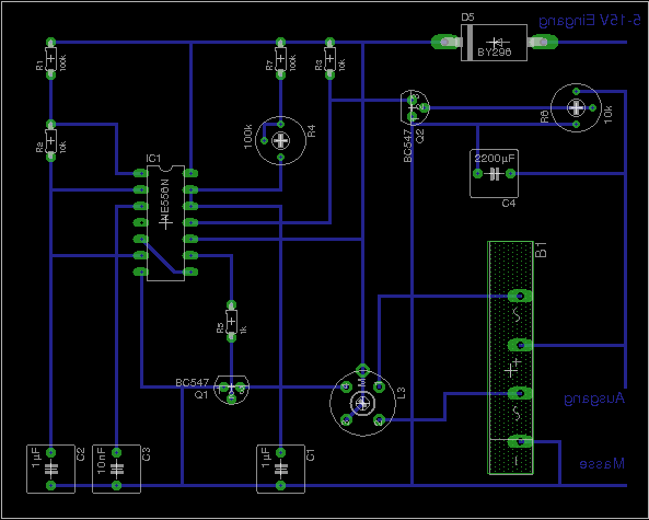
Leiterplattenlayout
/home/http/wiki/data/pages/impulsbreitengesteuerter_spannungswandler_mit_ne555.txt · Zuletzt geändert: von 127.0.0.1


