Inhaltsverzeichnis
Elektrik + Elektronik
Widerstandsfarbcodekonverter für 4 Ringe
- Anode: griechisch „Weg nach oben“ / Elektronen fließen raus (physikalische Stromrichtung) / Strom fließt rein (technische Stromrichtung)
- Bauteile, bei denen die Anode positive Spannung gegenüber der Kathode aufweist, sind Verbraucher (z.B.: Lampe / Akku aufladen). ⇒ LED: "+"
- Bauteile, bei denen die Anode negative Spannung gegenüber der Kathode aufweist, sind Stromquellen (z.B.: Batterie / Akku entladen). ⇒ Akku: "-"
- Kathode: griechisch „Weg nach unten“ / Elektronen fließen rein (physikalische Stromrichtung) / Strom fließt raus (technische Stromrichtung)
- Bauteile, bei denen die Kathode positive Spannung gegenüber der Kathode aufweist, sind Stromquellen (z.B.: Batterie / Akku entladen). ⇒ Akku: "+"
- Bauteile, bei denen die Kathode negative Spannung gegenüber der Kathode aufweist, sind Verbraucher (z.B.: Lampe / Akku aufladen). ⇒ LED: "-"
- Der Oldtimer mit E-Motor | Galileo | ProSieben - vom 2019-08-22
-
-
- Schwellwertschalter.sh (Schmitt-Trigger)
-
- http://dx.com/ - sehr guter Elektronik-Shop
| elektrischer Strom erläutert an Hand von Wasser (ein hinkendes Beispiel, physikalisch nicht exakt, nur für die Vorstellungskraft gedacht) | |
|---|---|
| Eigenschaft des Wassers | Eigenschaft des elektrischen Stroms (Einheit in der Elektrotechnik) |
| Wasserdruck | Spannung (Volt) |
| Wassermenge | Strom (Amperé) |
| Strömungswiederstand | Wiederstand (Ohm) |
| Liter (bzw. kg) pro Sekunde | Volt * Amperé = Watt (W) ⇒ Spannun * Strom ⇒ Leistung (P) |
| Liter (bzw. kg) (z.B. hochgepumpt) | Watt * Sekude = Joule(J) ⇒ Leistung * Zeit ⇒ Energie (E) |
Gegenüberstellung von Mechanik mit Elektrik
Transformatoren
- 230V/6V
- SPK 25006 / SPK 2500606
- SPK 16006
- SPK 12006
- SPK 08006
- 2x115V/4V
- SPF 3450404
Widerstand ist negativ!
- Widerstand ist negativ! - Bild der Wissenschaft
16. Juni 2006
Eine Gruppe amerikanischer Wissenschaftler hat auf indirekte Weise bestätigt, dass der elektrische Widerstand eines zweidimensionalen Elektronengases negative Werte annehmen kann. Dazu müssen die Elektronen Mikrowellenstrahlen eines bestimmten Frequenzbereichs ausgesetzt sein. Dieser neue elektrische Zustand ist allerdings instabil und somit über die Fläche des Gases nicht konstant, so dass der Widerstand des gesamten Gases von außen betrachtet gleich Null ist.
Wenn zwei Halbleiter unterschiedlicher Elektronendichten miteinander in Kontakt gebracht werden, kann sich an der Grenzfläche eine Schicht erhöhter Elektronendichte ausbilden, in der sich Elektronen praktisch frei bewegen. Michael Zudov und seine Kollegen von den Universitäten von Minnesota, Utah, der Rice University sowie der Bell Labs untersuchten in ihrer Studie, wie sich der elektrische Widerstand eines derartigen Gases durch Mikrowellen verändern lässt.
Dazu legten die Forscher zunächst eine elektrische Spannung an das Gas an, so dass sich die Elektronen entlang der Trennschicht in Bewegung setzten. Zudem wurden sie auch einem schwachen, zu der Schicht senkrecht stehenden Magnetfeld ausgesetzt. Als die Forscher die Schicht nun mit Mikrowellen bestrahlten, fiel der elektrische Widerstand des Elektronengases für bestimmte Frequenzen auf Null ab.
Dieser Effekt wurde schon vor mehreren Jahren erstmals beobachtet, und Theoretiker hatten seitdem vermutet, dass sich dabei in bestimmten Bereichen des Gases sogar ein negativer Widerstand ausbildet ? die Elektronen bewegen sich dann entgegen der äußeren Spannung in die falsche Richtung. Da dieser Zustand der Theorie zufolge allerdings instabil sein sollte, fluktuiert der Widerstand über einen weiten Bereich. Die Regionen mit negativem Widerstand lassen sich somit nicht direkt untersuchen, und der über das ganze Gas gemittelte Widerstand ist gleich Null.
Zudov und seine Kollegen griffen daher zu einem Trick: Sie setzten ihr Gas einer Kombination zweier Mikrowellenstrahlen mit unterschiedlichen Frequenzen aus. Wenn beide Frequenzen außerhalb des Bereichs lagen, bei dem der Widerstand des Gases auf Null zurückging, so stellte sich dessen Widerstand einfach auf den Mittelwert der beiden Widerstände ein, die bei Bestrahlung mit jeweils nur einer der beiden Frequenzkomponenten auftraten. Anzeige
Sobald allerdings eine der beiden Frequenzen innerhalb des kritischen Bereichs lag, war dies nicht mehr der Fall. Durch einen genauen Vergleich der beiden Messungen konnten die Forscher unter Zuhilfenahme einer gehörigen Menge Theorie zeigen, dass sich dies nur durch einen negativen Widerstand einer Teilmenge des Elektronengases erklären ließ. Zudov glaubt daher, dass mikroskopisch gesehen der Widerstand eines derartig präparierten Elektronengases negativ ist, obwohl eine einfache Messung einen Widerstand gleich Null ergibt. Physical Review Letters (Ausgabe vom 16. Juni 2006) Stefan Maier
© wissenschaft.de
elektrische Spulen ohne physikalische Induktivitäten
Heutzutage werden immer weniger physikalisch gewickelte Spulen in elektronischen Schaltungen eingesetzt. Hier wird die Spulencharakteristik mit Hilfe von Operationsverstärkern simuliert.
Für einen derartigen Einsatz eignen sich die folgenden Schaltungen:
Schwingkreis
Ein elektrischer Schwingkreis, auch als Resonanzkreis bezeichnet, ist eine resonanzfähige elektrische Schaltung aus einer Spule (Bauteil L) und einem Kondensator (Bauteil C), die elektrische Schwingungen ausführen kann. Der elektrische Schwingkreis wird oft mit dem harmonischen Oszillator der Mechanik wie dem Federpendel oder der Stimmgabel verglichen. Bei diesem LC-Schwingkreis wird Energie zwischen dem magnetischen Feld der Spule und dem elektrischen Feld des Kondensators periodisch ausgetauscht, wodurch abwechselnd hohe Stromstärke oder hohe Spannung vorliegen. Die Resonanzfrequenz berechnet sich zu:
f0 = 1 / (2 * π * sqrt(L * C) )
wobei L für die Induktivität der Spule und C für die Kapazität des Kondensators stehen. Diese Gleichung heißt Thomsonsche Schwingungsgleichung.
Wird ein Schwingkreis durch einen Schaltvorgang oder einen Impuls einmalig angestoßen, dann führt er freie Schwingungen (Eigenschwingungen) aus, die in der Realität aufgrund von Verlusten nach einer gewissen Zeit abklingen. Wird er jedoch im Bereich seiner Resonanzfrequenz periodisch erregt, dann führt er erzwungene Schwingungen aus. Die dabei auftretenden Resonanzerscheinungen haben für die praktische Anwendung überragende Bedeutung.
Bei einem Schwingkreis mit äußerer Anregung unterscheidet man je nach Anordnung in Bezug zur Anregungsquelle zwischen Parallelschwingkreis (L parallel zu C) und Reihenschwingkreis (L in Reihe zu C). Unpräzise wird der Reihenschwingkreis manchmal auch als Serienschwingkreis bezeichnet.
Ähnliche Schaltungen aus Spule und Kondensator werden auch als LC-Glieder bezeichnet, sie befinden sich jedoch nicht zwingend in Resonanz (siehe Tiefpass, Hochpass).
Kreisgüte / Gütefaktor
In realen Schwingkreisen treten in den Spulen und Kondensatoren auch Verluste auf (ohmsche Verluste, dielektrische Verluste, Abstrahlung). Diese führen dazu, dass die Schwingung eines Schwingkreises gedämpft wird. Ganz ohne Dämpfung würde andererseits bei Resonanz die Amplitude über alle Grenzen wachsen. Ein Maß für die Verluste ist der Gütefaktor.
Die Resonanzkurve stellt in einem Diagramm dar, wie weit es in Abhängigkeit von der Erregerfrequenz bei einem gegebenen Gütefaktor zu einer Amplitudenüberhöhung kommt.
ENDLICH - Bauteilwerte für Frequenzweichen einfach berechnen. !!Mit allen Formeln für 6 und 12dB!!
E-Motor
Drehstrom-Motor
Drehstrom-Motore gibt es in 2 Versionen:
- ASM: die klassische Bauart wird durch die Lorentzkraft angetrieben
- SRM: die neue Bauart wird durch die Reluktanzkraft angetrieben
9-Phasen-Drehstrom-Motor
Ein kleiner, leichter Elektromotor aus Dresden
Wissenschaftler der Technischen Universität Dresden forschen an leichten effizienten Elektrofahrzeugen. Der neue Motor könnte ein Durchbruch sein. Durch seine kompakte Bauweise konnten die Entwickler 15 Prozent Gewicht sparen. Damit kommt man mit dem Motor bei gleicher Batteriekapazität 10 Prozent weiter. Ansprechpartner: Peter Lucas E-Mail: peter.lucas@tu-dresden.de Tel.: 0351 463-38593
Der Motor arbeitet mit 9-Phasen-Drehstrom, der Drehstromwandler ist im Motor integriert.
sonstiges
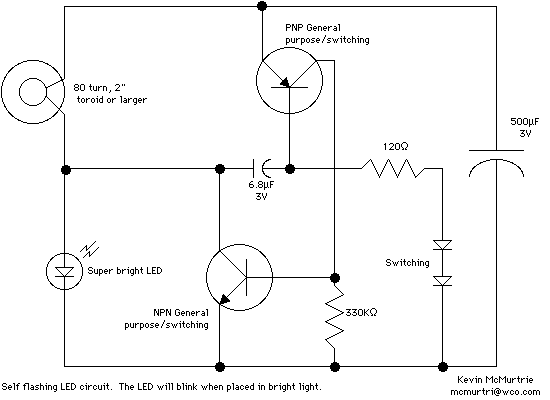
selbst blinkende LED, die LED blinkt wenn sie in helles Licht gehalten wird
Simulationsprogramm für elektronische Schaltungen
LTspice
Elektronik
ARM-CPU's
TI
LED-Technik
Die LEDs von folgenden Herstellern sind zwar etwas teurer aber dafür flickerfrei (ohne Gesundheitsgefahr).
| Lampenleistungen: Glühlampen versus LED | ||
|---|---|---|
| GreenAndCo (E14/E27) - Stand: März 2023 | ||
| Leuchtkraft in Lumen | klassische Glühlampen-Leistungsaufnahme in Watt | aktuelle LED-Leistungsaufnahme in Watt |
| 0200 | ~020 | 02 |
| 0300 | ~030 | 03 |
| 0400 | ~035 | 04 |
| 0430 | ~037 | 06 |
| 0480 | ~040 | 06 |
| 0600 | ~048 | 06 |
| 0640 | ~050 | 08 |
| 0710 | ~054 | 08 |
| 0980 | ~070 | 12 |
| 1680 | ~108 | 18 |
| 2270 | ~140 | 24 |
Die Bastelecke
-
- CD-Player Recycling ⇒ Der Kopfhörerverstärker "BH3540AFS"
- Der Mini-Prüfsender ⇒ …mit einem CMOS-Quarzoszillator für 48 MHz aus einem defekten CD-Laufwerk…
- Röhrengrüße aus Moskau ⇒ sparsame Batterieröhren 1SH24B und 1SH29B
- EF80, die verkannte Fotozelle ⇒ HF-Pentode EF80 als Fotozelle
- Das Gammastrahlen-Mikrofon ⇒ …eine einfache Fotodiode sieht Gammastrahlen, wenn es ausreichend dunkel ist…


